KORPS PEGAWAI
REPUBLIK INDONESIA
BERANDA
PROFIL
Sejarah Korpri
Visi & Misi
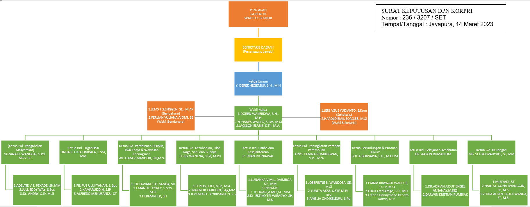
Struktural Dpp korpri papua
MEDIA
Berita
Galeri Foto
Galeri Video
UNIT
DPP KORPRI PAPUA
LBHA KORPRI PAPUA
BAPOR KORPRI PAPUA
Struktur Organisasi Dewan Pengurus Korpri Papua 2023 - 2028
Donwload Struktur Disini